WHITEBOARDING EXERCISE
DELOITTE DIGITAL

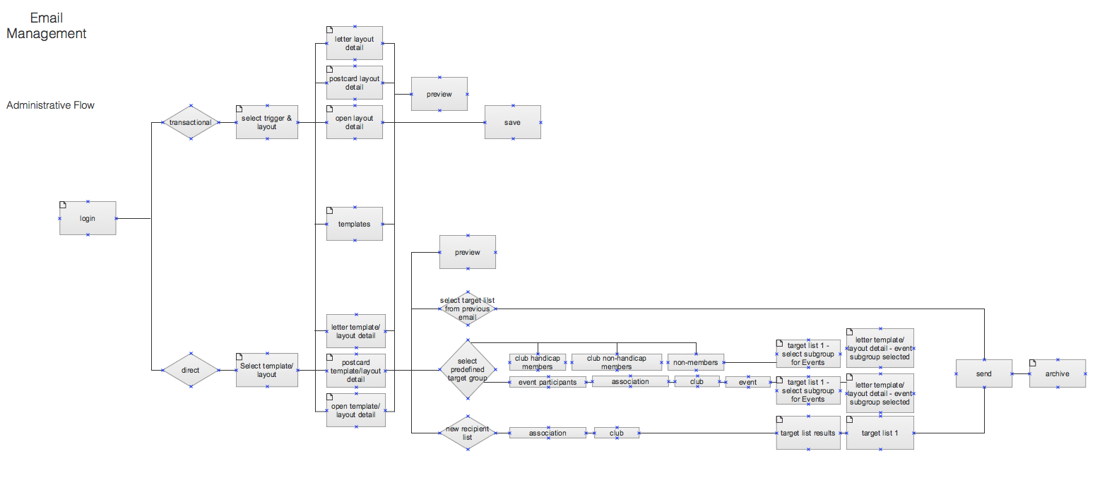
RESULTING USER FLOW

PROBLEM: Internal tools for a Golf Association combined six outdated software packages. Tech support for some of this software was going to be discontinued so replacements were necessary.
PROCESS:
-
The project was broken into use cases by the business analysts
-
The UX designers wireframed and prototyped
-
These prototypes were tested these users and internal clients.
-
The client was asked for approval of the feature and after approval the features were compiled
-
The features went to visual design and then engineering
RESULTS: The client decided to launch with the only event registration completed; as an internal UI for the clubs. The members have been very happy with the simplified interface.
MY ROLE: The project was broken in to three phases. I joined the project at the second phase, "event management." I designed, the wireframes, prototyped and moderated usability tests